对于计划留学德国的同学来说,语言考试是不得不考虑的问题。可以说计划如何学习语言并且通过语言考试几乎是整个留学准备的阶段的核心内容。
对于想要申请德语授课专业的同学来说,选择好最后的德语考试更是重中之重。目前在德国大学普遍承认的德语考试主要有德福考试,DSH考试,Telc C1 Hochschule考试,以及我们最熟悉的歌德等级考试。
不过各个学校对于入学的德语标准是有一定差异的,比如我们此前介绍的允许德福某项带3入学的高校。同一个学校对于不同的德语考试要求也不一样,其中让人觉得嘴不合理的就是对于歌德考试的要求。

我们能够发现,通常对标德福4xTDN4的歌德证书竟然是C2。这是因为相对德福和DSH, 歌德C1等级的考试要相对简单。
而这种情况在2024年可能要有所改变了。根据歌德考试院的最新消息,从2024年开始,歌德C1考试将迎来模块化改版,从原来的笔试和口试的形式,改为更为标准的读写听说四项模块的考试。
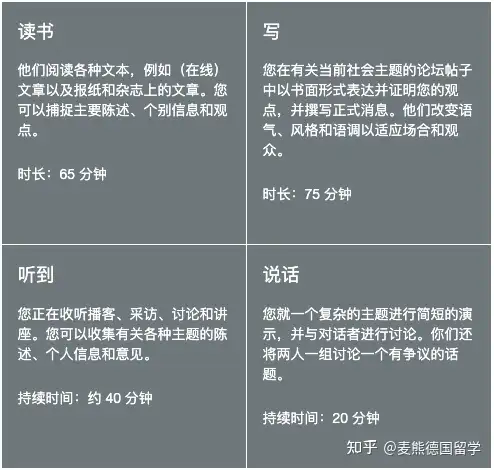
新的考试模式具体如下:

除了在考核时间上做了微调之外,更多的是在考察题目上做了更多的调整。从原来单纯对语言的机械处理,加上了更多主观对于德语的理解和观点的判断。
在这个角度上,整体考题形式更接近德福考试,同时吸收和学习了例如雅思等英语考试的模式。我们以听力为例,改版后的听力题目如下:

在新版题目中,听力改为了清一色的选择题目,取代了原来的信息收集和自己填写信息的部分。
综合来看,这次改革后的歌德C1考试完全是可以媲美很多同样等级的英语水平测试的。相信德国高校对于歌德C1考试的认可度也会提高。
相比德福和DSH考试,歌德C1考试有很多优势,比如可以单科补考。所以在明年德国大学对于歌德考试的可能会有所变动,大家可以期待一下!
更多详细的德国留学信息可以联系我们客服老师咨询。
作者:Justin
声明:本文系麦熊留学原创,未经许可,禁止转载!如有不妥,欢迎指正。

